DK3PK
Einkorn
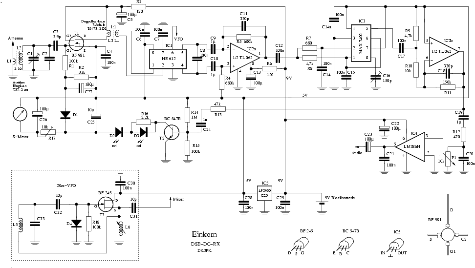
Schaltplan
DK3PK
Zusammenfassung Konzept Schaltplan VFO Aufbau Antenne PDF-Artikel: RX PDF-Artikel: VFO